投稿日:2018.09.06 最終更新日:2026.05.07
M&Aスキームで「合併」を絶対選んではいけない3つの理由
この記事を書いた人
古旗 淳一
STRコンサルティング代表(公認会計士・税理士) 中小企業M&Aの専門家として、YouTubeや無料配布書籍で広くM&Aの基礎知識やノウハウを発信している。
中小企業のM&Aでは、M&Aスキーム(売買手法)は次の4つが大半を占めています。
- 単純な株式売買
- 事業譲渡
- ヨコの会社分割(分割型分割)を用いたスキーム
- タテの会社分割(分社型分割)を用いたスキーム
主要と呼べるのはこの4つだけです。
それぞれのM&Aスキームの流れや比較については、「4大スキームを図解!中小企業のM&A手法のメリットデメリット比較」をご覧ください。
さて、専門書やM&A仲介会社のWebサイトを見てみると、結構な確率で、M&Aスキームに「合併」を加えています。
確かに、理論上は「合併」を使ってM&Aをすることは可能です。
しかし、現実のM&Aの現場で、M&Aスキームとして「合併」が選択されることは、現代においてはほとんど皆無です。
新興のM&A仲介会社なら、単に業界の常識を知らない会社だなと思うだけですが、熟練の大手仲介会社のWebサイトでもこのような記述があり、首を傾げるばかりです。たぶん安い外部ライターに丸投げしているのでしょう。
M&Aスキームとして「合併」を選んでしまうと、M&Aの失敗リスクは跳ね上がります。現場感覚からすれば、ほとんど不可能ではないでしょうか。「新設合併」なんて論外で、これを真面目に「主要スキームの1つ」なんて掲載している某社は早くライターを替えたほうが賢明です(質には気を使いましょうね)。
なぜ、M&Aで「合併」を選択してはいけないのか。今回はその理由について解説しましょう。
M&Aの意味をもう一度確認しよう
まず、「M&A」という言葉の意味を再確認しておきましょう。
M&Aの語源は「Merger and Acquisition」ですから、日本語に直訳すると「合併と買収」です。そのため、広義には、会社分割なども含めた組織再編と、第三者割当増資やジョイントベンチャーも含めた買収・事業提携全般を指すことがあります。
しかし、日本語で「合併」というと「2つの会社を1つの会社に法的に融合させること」を言いますが、これはM&AのMergerが意味するものではありません。
M&AのMergerとは、「2つの会社が経営を統合」することです。法人格が1つであろうが2つであろうが関係ありません。経営能力が統合されることがMergerの意味です。
つまり、「M&A」を「合併と買収」と訳したのは間違いで、本来は「統合と買収」という訳がなされるべきだったのです。
そのため、「M&A」と言った場合、通常は「経営権の売買」のことを指します。
よってM&Aスキームとは、「どのような法形式を使って会社(事業)の経営権を売買するか」という意味になります。
合併でM&Aは確かにできるが・・・
これらの「経営権の売買」は、確かに「合併」を使っても可能です。
吸収合併される会社の株主には、合併の「対価」が支払われるためです(下図)。

一般には上図のとおり、合併の存続会社(A社)の株式が対価として交付され、消滅会社(B社)の株主は存続会社の株主になります。このとき、旧B社株主に渡される株式がごく少数であれば、旧B社株主に経営権はないことになり、実質的に「買収」です。
しかし、非上場の中小企業の株式が少しだけ欲しいという奇特な方はほとんどおらず、通常は金銭が要求されます。
そこで、「一応」、合併の対価は株式だけではなく、金銭にしてもよいという制度にはなっています(下図)。
合併対価を金銭にしておくと、合併後には消滅会社株主が株主として参加することはなく、名実ともに「合併による買収」となります。
その他、買収対価をすべて端数株にする方法も理論上は可能ですが、結果は金銭交付合併とまったく同じなので割愛します。
M&Aスキームで合併を選んではいけない3つの理由
上述のとおり、M&Aスキームとして合併を選択することは、一応は可能です。
しかし、このような合併をしてしまうと、余程のレアケースを除いてM&Aは確実に失敗します。
以下ではその理由について説明していきましょう。
理由1.とんでもない税金が発生する
まず、M&Aスキームとして「合併」を選択した場合、大半のケースで「税制非適格合併」に該当し、凄まじい額の法人税と所得税が発生します。
適格合併と非適格合併
現行の税制では、合併を「適格合併」と「非適格合併」の2つに分類します。
詳細な説明は「うっかりミスで経営破綻?合併で発生する税金に要注意」に記載していますが、端的に言うと、
- 適格合併は税金が発生しない合併
- 非適格合併は税金が発生する合併
です。
中小企業M&Aは、ほぼすべてのケースで非適格合併となり、税金が発生します。
どの程度の税金が発生するのか?
非適格合併に該当すると、売り手、買い手の双方で多額の税金が発生します。
売り手で発生する税金
実は、金銭交付合併で交付された金銭は、所得税法上「株式の譲渡(20.315%)」ではなく、「非上場企業からの配当(最大49.44%)」として扱われます(下図)。
M&Aの対価は中小企業でも億を超えることが多く、普通は最高税率に優に達します。つまり、約半分が税金になるとお考え下さい。
買い手で発生する税金
消滅会社(M&A対象会社)が持っている資産が時価評価され、含み益に法人税がかかります。
「この会社は含み益のある資産なんてほとんど持っていないから大丈夫」と言う税理士さんを見たことがありますが、のれんも時価評価の対象です。
つまり、簿価純資産2億円の会社が10億円で売れた場合、含み益は6億円として計算されます。
さらに、「循環計算」という特殊な計算方式が採用され、実質的な税率は普通に計算した場合の1.3~1.4倍程度になります。
2億円の会社を10億円で合併により買収した例だと、2.6億円ぐらいの税金が発生します。
理由2.現場が大混乱に陥る
実務的には、税金よりもこちらのほうが深刻な問題です。
合併は、1つの会社がなくなる非常に重大なイベントです。特にそこで働く従業員さんたちにとっては大きなストレスになります。
合併後の業務フローはどうなるのか?決済手続きはどうなるのか?給与や賞与はどうなるのか?社会保険はどうなるのか?勤務地はどうなるのか?業績評価はどうなるのか?組織図はどうなるのか?など、合併前に決めておかなければならないことは山ほどあります。
これらを曖昧にしたまま突然合併すると、現場が大混乱に陥ります。そして、大量退職を招くでしょう。
詳しい失敗事例については「要注意!合併の3つの失敗事例と成功の絶対条件」をご覧ください。
M&Aはスピード勝負のところがありますが、合併はじっくり時間を掛けて行うべきものなのです。
理由3.手続が煩雑
単純な株式の売買であれば、株式の所有者が変わるだけですので、何も難しいことはありません。
しかし、合併は1つの会社を法的に消滅させ、別の会社に引き継がせる行為ですので、様々な手続が必要になります。
M&Aで経営主体が変わるというのはただでさえ大騒動です。そこに加えて、合併の法務手続や税務署への届出・税務申告、許認可や社会保険手続、そして何より取引先との説明や今後の取引の打ち合わせなど、行うべきことは山積みです。
はっきりいって現実的な選択肢ではありません。
M&A対象会社と速やかに合併する方法
では、買い手がM&Aの対象会社を合併で取り込みたい場合、どうすればいいのでしょうか。
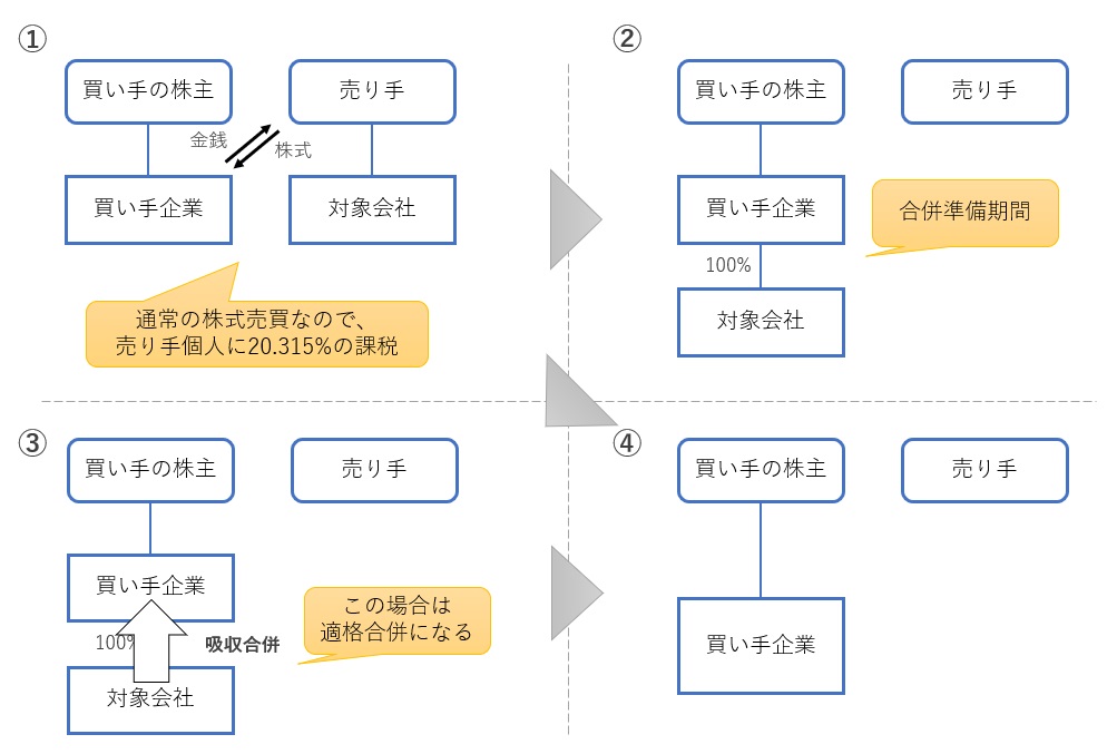
いくつか方法はありますが、一番簡単なのは、「一旦全株式を買い占めてから合併する」という流れです(下図)。
この方法であれば、合併は適格合併になり、発生する税金は売り手オーナーに課税される「株式の譲渡」による税金20.315%だけです。
さらに、株式を通じてすでに経営権は買い手が握っていますので、じっくり準備してから合併すればいいのです。
机上の空論に踊らされないように!
M&Aの専門書や仲介会社のWebサイトには、合併によるM&Aのような「制度上は可能だけど実際に行われていることは皆無」という情報が載っていることが少なくありません。
これらはやはり、現場に出たことのないライターが、机の上で学んだことをそのまま文章にしているためだと思われます。
このような情報に踊らされないよう、総合的にしっかりとM&Aを学んでいきましょう。


